Validation of ALDH2 as a synthetic lethal partner of APC using xenograft tumor models

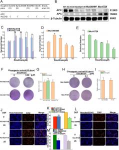
Synthetic lethality in APC-deficient CRC cell lines treated with ALDH2 inhibitors.

Activation of the ROS/ASK1/JNK pathway induces apoptosis in APC-deficient CRC cell lines treated with an ALDH2 inhibitor.

SHANNON, CLARE, IRELAND, April 7, 2026 /EINPresswire.com/ — A precision cancer strategy that selectively kills tumour cells while leaving healthy tissue intact may be within reach for the majority of colorectal cancer patients, according to new research published in Genes & Disease. The study identifies a previously unexplored synthetic lethal interaction between two genes — adenomatous polyposis coli (APC) and aldehyde dehydrogenase 2 (ALDH2) — offering a genetically targeted treatment strategy built around one of the most common mutations in the disease.

Colorectal cancer (CRC) is the fourth leading cause of cancer death globally, and the APC tumour suppressor gene is mutated in more than 60% of cases, making it one of the most prevalent genetic drivers of the disease. Despite its frequency, APC has proven exceptionally difficult to target directly. The research team, led by scientists at Nanjing Normal University, took a different approach: rather than targeting APC itself, they searched for a partner gene whose inhibition would be catastrophic only in cells that had already lost APC function — leaving normal cells unharmed.

Using bioinformatics screening across multiple synthetic lethality databases, the team identified ALDH2, a mitochondrial enzyme that helps neutralise toxic aldehydes and clear reactive oxygen species (ROS) — chemically unstable molecules that, in excess, trigger cell death. Their central insight was that APC-deficient cancer cells already operate under elevated oxidative stress, producing abnormally high ROS levels and sitting perilously close to a toxic threshold.

When the team inhibited ALDH2 using disulfiram, a compound that blocks the enzyme’s detoxifying activity, that threshold was crossed. ROS levels in APC-deficient cells surged past a breaking point, activating a cascade through the ROS/ASK1/JNK signalling pathway that ended in programmed cell death. Critically, CRC cells with intact APC showed no equivalent vulnerability — their ALDH2 continued managing oxidative stress effectively, and the treatment left them largely unaffected.

The effect held across multiple experimental systems. In laboratory cell lines, APC-deficient tumour cells showed dramatically reduced proliferation, G0/G1 cell cycle arrest, and a sharp increase in apoptosis following treatment, with activation of pro-death proteins including BAX, cleaved caspase-3, and PARP1. When copper ions were added alongside disulfiram — a combination known to amplify the compound’s enzymatic inhibition — the effect was stronger still. In live animal models, this combination substantially reduced both tumour volume and weight compared to untreated controls, while showing no significant therapeutic effect on tumours carrying wild-type APC, confirming the genotype-specific selectivity of the approach.

The findings reposition disulfiram as a potential precision oncology agent, one whose deployment would be guided directly by a patient’s mutational profile. Because APC status is already routinely assessed in CRC diagnosis, identifying eligible patients would require no new screening infrastructure. The authors stress, however, that rigorous clinical trials remain essential, noting important differences between animal models and human pharmacology that must be resolved before the strategy can reach patients.

# # # # #
Genes & Diseases publishes rigorously peer-reviewed and high quality original articles and authoritative reviews that focus on the molecular bases of human diseases. Emphasis is placed on hypothesis-driven, mechanistic studies relevant to pathogenesis and/or experimental therapeutics of human diseases. The journal has worldwide authorship, and a broad scope in basic and translational biomedical research of molecular biology, molecular genetics, and cell biology, including but not limited to cell proliferation and apoptosis, signal transduction, stem cell biology, developmental biology, gene regulation and epigenetics, cancer biology, immunity and infection, neuroscience, disease-specific animal models, gene and cell-based therapies, and regenerative medicine.
Scopus CiteScore: 7.3
Impact Factor: 6.9

# # # # # #

More information: https://www.keaipublishing.com/en/journals/genes-and-diseases/
Editorial Board: https://www.keaipublishing.com/en/journals/genes-and-diseases/editorial-board/
All issues and articles in press are available online in ScienceDirect (https://www.sciencedirect.com/journal/genes-and-diseases ).
Submissions to Genes & Disease may be made using Editorial Manager (https://www.editorialmanager.com/gendis/default.aspx ).
Print ISSN: 2352-4820
eISSN: 2352-3042
CN: 50-1221/R
Contact Us: editor@genesndiseases.com
X (formerly Twitter): @GenesNDiseases (https://x.com/GenesNDiseases )

# # # # # #
Article Reference
Tingming Liang, Lulu Luo, Yajing Du, Xinbing Yang, Xinru Xu, Haochuan Guo, Zhiheng He, Guang Yang, Li Guo, ALDH2 inhibition induces synthetic lethality in APC-deficient colorectal cancer via ROS/ASK1/JNK pathway, Genes & Diseases, 2026, 102057, ISSN 2352-3042, https://doi.org/10.1016/j.gendis.2026.102057

Genes & Diseases Editorial Office
Genes & Diseases
+86 23 6571 4691
email us here

Legal Disclaimer:

EIN Presswire provides this news content “as is” without warranty of any kind. We do not accept any responsibility or liability
for the accuracy, content, images, videos, licenses, completeness, legality, or reliability of the information contained in this
article. If you have any complaints or copyright issues related to this article, kindly contact the author above.

You just read:

News Provided By

April 07, 2026, 20:52 GMT

Distribution channels:


EIN Presswire’s priority is author transparency. We do our best to weed out false and misleading content. The content above is
the sole responsibility of the author who makes it available. If you have any complaints, kindly contact the author above.