Tiny yeast cells have shown they can handle conditions similar to those on Mars. In lab tests, they survived both intense shock waves and exposure to toxic perchlorate salts, two of the planet’s most hostile features. Mars is a rough place, shaped by constant meteorite impacts and soil filled with reactive chemicals. Any form of life would have to deal with sudden physical stress, as well as compounds that can disrupt proteins and damage basic cellular functions.

To test these limits, scientists used Saccharomyces cerevisiae, a yeast species commonly studied in biology. According to a new research, this organism shares key cellular processes with more complex life, which makes it a useful model for understanding how life might behave under extreme conditions.

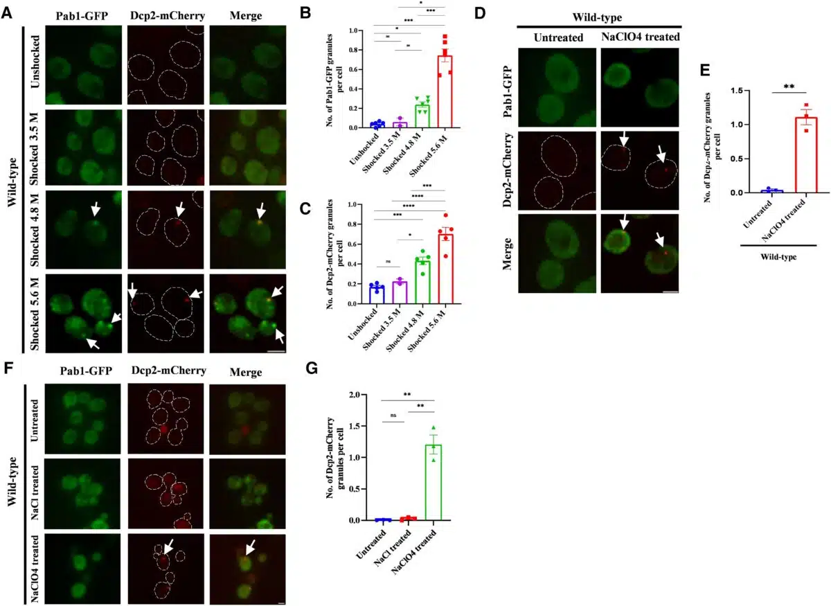
Extreme Mars-Like Shock Waves Recreated in the Lab

Researchers reproduced Martian stress using the High-Intensity Shock Tube for Astrochemistry (HISTA) in India. The setup generated shock waves reaching 5.6 times the speed of sound, similar to those produced by meteorite impacts on Mars. As Riya Dhage, lead author of the study, explained:

“One of the biggest hurdles was setting up the HISTA tube to expose live yeast cells to shock waves — something that has not been attempted before, and then recovering yeast with minimum contamination for downstream experiments.” 

At the same time, the yeast was exposed to 100 mM sodium perchlorate, matching levels detected in Martian soil. According to findings reported in PNAS Nexus, these salts can interfere with hydrogen bonds and hydrophobic interactions, both key to keeping proteins stable. Even under these combined stresses, the yeast cells survived, though they grew more slowly.

Yeast Cells Forming Tiny Rnp Clusters (yellow Dots) When Under StressYeast cells forming tiny RNP clusters (yellow dots) when under stress. Credit: Riya Dhage

RNA and Proteins Form a Cellular Shield

What kept the cells alive was their ability to form ribonucleoprotein (RNP) condensates. These structures, made of RNA and proteins, act like temporary shelters inside the cell during stressful conditions.

Two types showed up in the experiments: stress granules and P-bodies. Shock waves triggered both, while perchlorates mainly led to P-body formation. As mentioned of the study, these condensates help protect genetic material and manage how RNA is used when the cell is under pressure. When conditions improve, the structures disappear and normal activity resumes. It is a flexible system, and it seems to make a real difference.

More Stress Means More Rnp Clusters, As Seen In These Yeast Cells Exposed To Shock Waves And ChemicalsMore stress means more RNP clusters, as seen in these yeast cells exposed to shock waves and chemicals. Credit: PNAS Nexus

Survival Drops Without Molecular Protection

The researchers also tested yeast that could not form these condensates. The difference was clear as survival dropped sharply under the same conditions. A closer look at the transcriptome showed that stress disrupted key RNA activity inside the cells. The team found that, RNP condensates helped limit that damage and keep essential processes running.

Taken together, the results suggest that even simple life forms have tools to handle extreme environments. As reported by Purusharth I. Rajyaguru, the corresponding author :

“We were surprised to observe yeast surviving the Mars-like stress conditions that we used in our experiments. We hope that this study will galvanize efforts to have yeast on board in future space explorations.”

It leaves open the possibility that if life exists on Mars, it might rely on similar strategies to get by.