In a groundbreaking experiment, 24 mice were sent to the International Space Station (ISS) to explore the impact of low gravity on muscle health. The findings of this study could be pivotal in preparing humans for the challenges of long-term space travel, including potential missions to Mars.
The experiment, sponsored by NASA and the Japan Aerospace Exploration Agency (JAXA), sought to answer a key question: How does reduced gravity, a hallmark of space environments, impact muscle health over extended periods? The study, published in Science Advances, focused on the muscles of mice exposed to various gravity conditions.
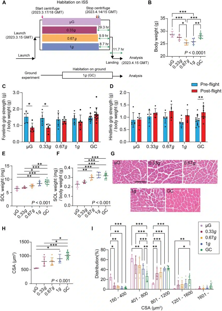
How Lower Gravity Affects Muscles?
A major concern for astronauts is how their bodies will cope with space’s lack of gravity. According to Mary Bouxsein, a co-author of the study and professor of orthopedic surgery at Harvard Medical School, the lack of gravity can lead to significant changes in muscle structure and function. The 24 mice in the experiment were subjected to four different gravity conditions: microgravity, 0.33 g, 0.67 g, and 1 g (which is Earth’s gravity). The study found that when gravity fell below 0.67 g, the mice started to lose muscle strength, even though their muscles stayed the same size.
Researchers focused on the soleus muscle, which is sensitive to gravity. At 0.33 g, the mice’s muscle size didn’t change much, but their grip strength weakened. However, at 0.67 g, the mice were able to keep their grip strength at Earth’s normal level, meaning their muscles were still functioning well.
This figure shows the effect of gravity on soleus muscle mass under spaceflight conditions. Credit: Science Advances.
Mice vs. Humans: What Can We Learn?
Although the study was conducted on mice, the results hold important implications for human space travel. Se-Jin Lee, a geneticist at the University of Connecticut who studies the effects of spaceflight on health, emphasized the need for further research on how these findings translate to humans.
“A key question will be the extent to which these findings will translate to humans during space travel, specifically with respect to the threshold for seeing significant effects on muscle health in humans,” he pointed out.
Researchers, including Bouxsein, have suggested that future studies should focus on the effects of spaceflight on other tissues, such as bones and organs, to gain a more complete picture of how low gravity impacts human health.

This figure shows metabolic changes in mice under different gravity conditions during spaceflight. Credit: Science Advances
Can Humans Thrive on the Red Planet?
One of the big takeaways from this latest research is what it means for future human missions to Mars. With gravity on the Red Planet at just 38% of Earth’s, it’s below the 0.67 g threshold that keeps muscles functioning well.
Bouxsein explained that Mars gravity on its own probably won’t be enough to preserve muscle health for astronauts spending long periods on the planet.
“It does suggest that Mars gravity alone would not be enough to preserve muscle function,” she said.
But she also pointed out that we might not need as much muscle strength on Mars, given the planet’s lower gravity. She suggested that exercise programs or other methods could help astronauts keep their muscles in shape during extended stays. This study could spark more research into ways to counter muscle loss, such as artificial gravity or other solutions