Metabolic effects of a ketogenic diet
This study aimed to test the hypothesis that glucose reduction via consumption of a ketogenic diet in hyperglycemic mice can restore aerobic adaptation to exercise training. Figure 1A outlines our experimental design and timeline. Hyperglycemia was induced using low dose (40 mg/kg) intraperitoneal injections of streptozotocin (STZ) for two consecutive days, and was defined as blood glucose of more than 200 mg/dL. This model was selected because it produces moderate hyperglycemia without altering body weight or requiring exogenous insulin supplementation1,2. We previously demonstrated that this level of hyperglycemia impairs aerobic adaptation despite STZ-treated mice maintaining voluntary wheel running activity similar to euglycemic controls1,2. Two-weeks following STZ injection, hyperglycemic mice were stratified to receive regular chow (STZ-CHOW), or a ketogenic diet (STZ-KETO). Normoglycemic vehicle-injected mice consuming regular chow (CON-CHOW) served as controls.
Fig. 1: A ketogenic diet reverses STZ-induced hyperglycemia.
A Experimental timeline: 8-wk old male CD-1 mice were injected on two consecutive days with 40 mg/kg streptozotocin to induce hyperglycemia. Two weeks later, hyperglycemic mice were stratified to receive a typical high carbohydrate diet (CHOW), or a high-fat ketogenic diet (KETO). Eight-wks after diet induction, mice were stratified into static cages (Sedentary), or voluntary wheel running cages (Exercise Training). Original diets were maintained during the exercise-training period. Following 8-wks of exercise, blood and tissues were collected. [B] Body mass and [C] Blood glucose were measured weekly. For B, C: CON-CHOW n = 29, STZ-CHOW n = 30, STZ-KETO n = 29. D Glucose tolerance was impaired in both STZ-treated groups, E as demonstrated by higher glucose area under the curve (p < 0.0001, CON-CHOW n = 29, STZ-CHOW n = 26, STZ-KETO n = 29). F Fasting insulin was ~50% lower in both STZ-treated groups, independent of dietary treatment, demonstrating that KETO reverses hyperglycemia independent of insulin levels (CON-CHOW n = 29, STZ-CHOW n = 30, STZ-KETO n = 30). G Blood ketones were significantly elevated in KETO compared to CHOW-fed groups (p < 0.0001, CON-CHOW n = 27, STZ-CHOW n = 27, STZ-KETO n = 27). Data from (B–G) are presented as mean ± SEM. Data from (E–G) were analyzed by One-way ANOVA with Tukey post-hoc testing. Gray circles represent CON-CHOW, blue circles represent STZ-CHOW, and orange circles represent STZ-KETO. Source data are provided as a Source Data file. Figure (A) created in BioRender. Lessard, S. (2026) https://BioRender.com/cm7jtp4.
We first determined the metabolic effects of a ketogenic diet on mice with hyperglycemia (Fig. 1B–G). Neither STZ injection nor KETO altered body mass during the first 8-weeks of treatment (Fig. 1B). The ketogenic diet normalized blood glucose in STZ-treated mice to the level of CON-CHOW within 1-week of feeding, while STZ-CHOW continued to exhibit hyperglycemia (Fig. 1C). Throughout the initial 8-week dietary treatment period, blood glucose in STZ-KETO was sustained within the normoglycemic range without developing hypoglycemia. However, KETO did not alter STZ-induced glucose intolerance (Figs. 1D, E). Insulin levels measured after a 16-h fast demonstrated reduced insulin in both STZ-treated groups, with no additional effect of a ketogenic diet (Fig. 1F). These data demonstrate that a ketogenic diet can effectively maintain blood glucose levels of STZ-treated mice in the normoglycemic range by restricting dietary carbohydrate, even in the face of low circulating insulin and glucose intolerance. After 8 weeks of diet, blood ketones were measured during the light cycle without fasting. Ketonemia was observed in STZ-KETO in the optimal nutritional ketosis range ( ~ 1.5 mM; Fig. 1G), demonstrating the efficacy of our dietary paradigm. The effect of the diet on fasting ketone and post-glucose load insulin levels were not measured, and is a limitation of the study.
Prior to beginning the exercise-training intervention, we determined if diet alone can impact aerobic capacity in hyperglycemic mice by performing maximal exercise testing after 8-weeks of dietary treatment. In sedentary mice, there were no significant effects of hyperglycemia or diet on VO2peak (Supplementary Fig. 1A) or time to exhaustion (Supplementary Fig. 1B). The observation that hyperglycemia does not impact aerobic capacity in the absence of training is consistent with our previous studies1,2. These data also demonstrate similar starting aerobic capacity among groups.
Aerobic training response
To determine the effect of KETO on the response to aerobic training in STZ, mice were randomly allocated to a cage with (Exercise-Trained) or without (Sedentary) a running wheel. Daily running distance (Fig. 2A), circadian running patterns (Fig. 2B) and total running distance (Supplementary Fig. 1C) were similar among groups, demonstrating equal training dose. There was a main effect of exercise training to decrease blood glucose (Fig. 2C). Glucose tolerance (AUC) was also improved by exercise, but remained impaired in STZ-KETO compared to chow-fed controls (Fig. 2D). Ketones were significantly decreased by exercise training, but remained higher in STZ-KETO than chow-fed groups (Fig. 2E). After 16-wks of dietary treatment, sedentary STZ-KETO displayed increased body mass associated with fat mass gain compared to STZ-CHOW (Fig. 2F, G). Fat mass gain in sedentary KETO-fed mice was likely due to higher caloric intake, as CHOW-fed mice consumed ~17 kcal/day, while KETO-fed mice consumed ~21 kcal/day (Supplementary Fig. 2A–C). In contrast, body mass and fat mass were similar in all exercise-trained groups, indicating that training can prevent fat-mass gains due to KETO observed in sedentary mice. Exercise training increased percent lean mass to a similar extent in all groups (Fig. 2H). Overall, these data demonstrate that all groups received a similar training stimulus, and exercise produced the expected positive metabolic adaptations in all groups, regardless of glycemic status or diet.
Fig. 2: Exercise training improved health-related metabolic parameters similarly among all diet treated groups.
A Daily running distance (CON-CHOW n = 13, STZ-CHOW n = 15, STZ-KETO n = 15), and B circadian running patterns were similar among groups (CON-CHOW n = 5, STZ-CHOW n = 7, STZ-KETO n = 7). C Training improved random blood glucose (P = 0.0004, Sedentary: CON-CHOW n = 16; STZ-CHOW n = 15; STZ-KETO n = 15, Exercise-trained: CON-CHOW n = 13; STZ-CHOW n = 14; STZ-KETO n = 14) and D glucose tolerance (P = 0.0004, Sedentary n = 12/group, Exercise-trained: CON-CHOW n = 11; STZ-CHOW n = 9; STZ-KETO n = 10) in all groups. E Blood ketones were decreased by training (P = 0.0019), but still remained higher in STZ-KETO (P < 0.0001, n = 8/group). F Body mass was higher in sedentary STZ-KETO (P = 0.0176), but was reduced to the level of controls by exercise-training (P < 0.0001). G Fat mass was higher in sedentary STZ-KETO, but was reduced to the level of controls with exercise-training (P < 0.0001). H Percent lean mass was increased by exercise training in all groups (P < 0.0001). For F–H Sedentary: CON-CHOW n = 15; STZ-CHOW n = 15; STZ-KETO n = 13, Exercise-trained: CON-CHOW n = 13; STZ-CHOW n = 14; STZ-KETO n = 13. Gray circles represent CON-CHOW, blue circles represent STZ-CHOW, and orange circles represent STZ-KETO. Data from (A–H) are presented as mean ± SEM. Panels C-H were analyzed by 2-way ANOVA with Tukey post-hoc testing. Source data are provided as a Source Data file.
We previously demonstrated that STZ-treated mice have blunted improvements in the key health marker of VO2peak with training, despite having other positive metabolic adaptations in response to training1,2. To determine whether impaired improvements in VO2peak are prevented by a ketogenic diet, we performed maximal exercise capacity (VO2peak) and performance (Time to Exhaustion; TTE) testing in sedentary and exercise-trained mice. As differences in fat mass were observed among groups (Fig. 2G), VO2peak was expressed per lean mass to minimize the influence of this potentially confounding variable. VO2peak was similar among sedentary groups (Fig. 3A). In contrast, there were significant differences in VO2peak among groups that underwent exercise-training. Compared to CON-CHOW, STZ-CHOW had blunted improvements in VO2peak with training. However, a ketogenic diet restored exercise training-induced improvements in VO2peak in STZ (Fig. 3A). All groups significantly improved exercise performance (TTE) with training (Fig. 3B). However, unlike VO2peak, TTE was not significantly higher after training in STZ-KETO compared to STZ-CHOW. These data demonstrate that glucose lowering with a ketogenic diet is associated with improvements in the key health marker of VO2peak with training. Moreover, we demonstrate a disconnect between exercise capacity and performance in STZ-treated mice consuming a ketogenic diet.
Fig. 3: A ketogenic diet restores improvements in VO2peak with training in STZ-treated mice.
A Peak aerobic capacity (VO2peak) was measured in exercise-trained and age-matched sedentary mice using the GXTm protocol (Sedentary: CON-CHOW n = 15; STZ-CHOW n = 15; STZ-KETO n = 13, Exercise-trained n = 13/group). Main effects of exercise (P < 0.0001) and diet (P = 0.0378), as well as an interaction (P = 0.0348) were observed. B Time to exhaustion (TTE) was recorded during the test as a measure of performance (Sedentary: CON-CHOW n = 16; STZ-CHOW n = 16; STZ-KETO n = 15, Exercise-trained: CON-CHOW n = 13; STZ-CHOW n = 14; STZ-KETO n = 14). Only a main effect of exercise (P < 0.0001) was noted. C Muscle (P < 0.0001, Sedentary: CON-CHOW n = 12; STZ-CHOW n = 11; STZ-KETO n = 11, Exercise-trained n = 11/group) and (D) liver (P < 0.0001, Sedentary n = 12/group, Exercise-trained: CON-CHOW n = 9; STZ-CHOW n = 10; STZ-KETO n = 11) glycogen content was significantly reduced in mice consuming a ketogenic diet. E Fat oxidation rates were higher in KETO-fed mice before exercise (P < 0.0001, Sedentary: CON-CHOW n = 12; STZ-CHOW n = 11; STZ-KETO n = 9, Exercise-trained: CON-CHOW n = 10; STZ-CHOW n = 9; STZ-KETO n = 11) and (F) during the last two minutes of maximal exercise (P < 0.0001, Sedentary: CON-CHOW n = 12; STZ-CHOW n = 12; STZ-KETO n = 10, Exercise-trained: CON-CHOW n = 10; STZ-CHOW n = 9; STZ-KETO n = 11). For (E) and (F) fat and carbohydrate (CHO) oxidation are shown in stacked format, with the upper limit representing total substrate oxidation. G VO2 kinetics during the GXTm protocol are shown for sedentary (CON-CHOW n = 11; STZ-CHOW n = 11; STZ-KETO n = 9) and (H) exercise-trained mice (CON-CHOW n = 10; STZ-CHOW n = 9, STZ-KETO n = 11). The mean TTE for each group is indicated by a dashed line to indicate the approximate end of testing. Data from (A–H) are presented as mean ± SEM. Data were analyzed by 2-way ANOVA with Tukey post-hoc testing. *P < 0.05, **P < 0.01, ***P < 0.001 for fat oxidation vs SC. Gray circles represent CON-CHOW, blue circles represent STZ-CHOW, and orange circles represent STZ-KETO. Source data are provided as a Source Data file.
Nutrient storage in muscle and liver
Skeletal muscle makes important contributions to whole-body aerobic capacity and exercise performance. To determine potential mechanisms for higher VO2peak in the absence of improved performance (TTE) in STZ-KETO, we examined several aspects of muscle metabolism and phenotype. To enhance aerobic performance, many athletes carbohydrate load to increase muscle and liver glycogen stores prior to competition. Indeed, muscle glycogen plays an important role in exercise performance- especially during high-intensity exercise of moderate duration such as our aerobic testing protocol30. To determine whether glycogen availability may have impacted performance, we measured muscle and liver glycogen in sedentary and exercise-trained mice. We demonstrate main effects of both diet and exercise to reduce muscle glycogen concentration (Fig. 3C). The lowest muscle glycogen was observed in trained STZ-KETO, where glycogen levels were half the concentration of STZ-CHOW. Liver glycogen was also significantly lower in STZ-KETO, irrespective of training status (Fig. 3D).
In addition to glycogen, stored triacylglycerol, which is also a key substrate for aerobic exercise, was measured in muscle and liver. In contrast to glycogen, there was no difference in muscle triglyceride (glycerol) storage in STZ-KETO, but liver triglycerides were significantly higher in mice fed a ketogenic diet (Supplementary Fig. 3A, B). Overall, our data demonstrate notable changes in muscle and liver nutrient storage in response to a ketogenic diet. Our results point toward lower glycogen availability as a possible mechanism for a lack of improvement in exercise performance in trained STZ-KETO compared to STZ-CHOW, despite having significantly higher VO2peak. Our data also indicate a shift toward fat storage as a fuel in STZ-KETO.
Substrate oxidation during maximal exercise
Altered substrate storage in muscle and liver may change substrate selection during maximal exercise testing. Therefore, we determined fat and carbohydrate oxidation rates calculated by indirect calorimetry before, and during the last two minutes of maximal exercise testing. Hyperglycemia in STZ-CHOW did not alter substrate utilization at rest (Fig. 3E) or during maximal exercise (Fig. 3F) compared to CON-CHOW. In contrast, STZ-KETO had significantly higher fatty acid oxidation rates compared to CHOW-fed mice under both conditions. At rest, STZ-KETO relied solely on fat as a substrate. In contrast, CHOW-fed mice used a mixture of fat and carbohydrate at rest (Fig. 3E). During maximal exercise, carbohydrate oxidation rates increased in all groups (Fig. 3F), as expected. However, KETO maintained ~2-fold higher rates of fatty acid oxidation compared to CHOW-fed mice. Notably, fat oxidation rates in STZ-KETO were similar in sedentary and exercise-trained mice. As trained STZ-KETO had significantly higher VO2peak, this indicates that improved VO2peak with training is independent of enhanced fatty acid oxidation. Higher fatty acid oxidation rates in STZ-KETO were accompanied by a lower respiratory exchange ratio (RER) at rest and during maximal exercise (Supplementary Fig. 3C).
Higher reliance on fatty acids for fuel can increase oxygen consumption rates due to greater oxygen demand per ATP produced of fatty acid vs. carbohydrate oxidation. Consistent with higher rates of fatty acid oxidation, our data demonstrate higher oxygen consumption during the first 10 minutes of maximal exercise testing in STZ-KETO. In sedentary mice, elevated oxygen consumption in STZ-KETO was not sustained at higher exercise intensities, resulting in a similar VO2peak in all sedentary groups (Fig. 3G). However, in trained STZ-KETO, VO2 remained higher than STZ-CHOW until exhaustion (Fig. 3H). Taken together, our data demonstrate that a ketogenic diet alone does not impact VO2peak in hyperglycemic mice. However, when combined with aerobic exercise training, a ketogenic diet can restore improvements in VO2peak that are blunted in hyperglycemic mice, signifying a diet-training interaction that is independent of fatty acid oxidation rates.
Substrate oxidation and circulating metabolites with moderate exercise
Maximal exercise to exhaustion is helpful to determine key metabolic parameters such as VO2peak. However, maximal exercise is bioenergetically distinct from moderate aerobic exercise, which better reflects a typical session of aerobic exercise performed by the general population. Therefore, we investigated oxygen consumption and substrate utilization in a separate cohort of sedentary mice that underwent 45 minutes of moderate ( ~ 60% VO2peak) steady-state treadmill running exercise. This exercise intensity normally results in a mixture of carbohydrate and fat oxidation by skeletal muscle.
Oxygen consumption was higher throughout exercise in STZ-KETO compared to STZ-CHOW and CON-CHOW, despite the exercise being of a similar relative intensity in all groups (Fig. 4A). Increased oxygen consumption in STZ-KETO was likely due to enhanced fat oxidation during exercise, as STZ-KETO demonstrated significantly higher fatty acid oxidation rates throughout the steady-state exercise bout (Fig. 4B). In support of this, the mean respiratory exchange ratio (RER; VCO2/VO2) was ~0.68 in STZ-KETO, indicating a complete reliance on fatty acid oxidation during moderate exercise (Fig. 4C). RER values less than 0.7 may indicate ketogenesis without subsequent ketone oxidation31. In contrast, RER was significantly higher in chow-fed animals, with the highest RER occurring in STZ-CHOW, likely due to increased circulating glucose availability in this group. Thus, our data indicate that there are differences in substrate utilization during moderate exercise among groups, with fat oxidation rates showing the following hierarchy: STZ-KETO > CON-CHOW > STZ-CHOW.
Fig. 4: A ketogenic diet reverses STZ-induced hyperglycemia and enhances fat oxidation.
A Oxygen consumption expressed per lean mass (VO2/kg LM/min) was consistently higher in STZ-KETO during a 45 min bout of moderate intensity treadmill running exercise (P < 0.0001). Data from the steady state (5–45 min) exercise period are shown. B Fat oxidation was calculated over the same acute exercise period, and showed a higher reliance on fatty acids as fuel during exercise in STZ-KETO (P < 0.0001). C Respiratory exchange ratio (RER) was highest in STZ-CHOW and lowest in STZ-KETO during moderate intensity ( ~ 60% VO2peak) treadmill running (P < 0.0001), indicating altered fuel metabolism (for (A–C): CON-CHOW n = 7, STZ-CHOW n = 8, STZ-KETO n = 7). Data from (A–C) are presented as mean ± SEM. Data were analyzed by 1-way ANOVA and Tukey post-hoc testing. D Blood glucose demonstrated main effects of diet (P < 0.0001) and acute exercise (P < 0.0001). E Ketones were also regulated by diet (P < 0.0001) and acute exercise (P < 0.0001). F Lactate was higher in STZ-KETO compared to other groups (diet main effect P < 0.0001). For (D–F): n = 10/group. Data (D–F) were analyzed by 2-way ANOVA and Tukey post-hoc testing. For (A–C) gray circles represent CON-CHOW, blue circles represent STZ-CHOW, and orange circles represent STZ-KETO. For (D–F) black circles represent pre-exercise data and green circles represent post-exercise data with lines connecting repeated measures from the same mouse. Source data are provided as a Source Data file.
The profound alterations in substrate oxidation that we observed with KETO may also impact utilization and/or synthesis of circulating metabolites during exercise. To investigate this, we determined the circulating levels of key metabolites before and after moderate exercise. Blood glucose was significantly increased post-exercise in all groups, although the increase was significantly higher in STZ-CHOW (Fig. 4D). There was a main effect of diet and exercise to regulate blood ketones (Fig. 4E). Ketones were maintained within a narrow margin before and after exercise in STZ-CHOW. In contrast, STZ-KETO showed a high variation of blood ketones at rest and after exercise. Interestingly, those mice with higher starting ketones tended to demonstrate decreased blood ketones after exercise, and vice versa. Blood lactate was unchanged by exercise in CON-CHOW and STZ-CHOW, which is characteristic of moderate intensity exercise. However, lactate was significantly increased after exercise in STZ-KETO leading to post-exercise lactate levels that were higher than chow-fed groups (Fig. 4F). The source of increased lactate in STZ-KETO is not known, but may be due to increased production and/or reduced uptake and utilization by muscle or other metabolically active organs32. Taken together, our results demonstrate that a ketogenic diet in STZ-treated mice induces an increase in oxygen consumption and fatty acid oxidation, while altering the levels of key circulating substrates such as glucose, ketones, and lactate during moderate-intensity exercise.
Skeletal muscle glucose and lipid regulation
Our data demonstrate significant alterations in substrate storage and utilization, and aerobic exercise adaptation in STZ-treated mice consuming a ketogenic diet. However, the mechanisms underlying these physiological changes are unknown. To determine how skeletal muscle adaptations may contribute to altered metabolism observed among groups, we examined several aspects of skeletal muscle phenotype. First, we assessed protein markers of glucose and fatty acid metabolism in skeletal muscle. Our data demonstrate significant, but divergent, main effects of diet and exercise-training on muscle GLUT4 and HKII content (Fig. 5A, C, D). KETO decreased skeletal muscle levels of GLUT4 and HKII in both sedentary and exercise-trained mice. Down-regulation of these key glucose metabolism regulators in STZ-KETO is consistent with our observed reduction in glucose utilization and glycogen storage in this group. In contrast, exercise-training increased GLUT4 and HKII in STZ-treated mice, irrespective of diet. Notably, a ketogenic diet had a larger magnitude of impact on markers of glucose metabolism than exercise-training.
Fig. 5: Downregulation of glucose metabolism and upregulation of fat metabolism and mitochondrial protein markers by a ketogenic diet.
Protein lysates of pulverized gastrocnemius muscles were analyzed by Western blotting (for all data in this figure: Sedentary: CON-CHOW n = 12; STZ-CHOW n = 11; STZ-KETO n = 11, Exercise-trained: n = 11/group). A Muscle carbohydrate metabolism, and (B) lipid metabolism markers were quantified. C GLUT4 and (D) Hexokinase II content were up-regulated by exercise (P < 0.0001), but demonstrated lower levels in mice fed a ketogenic diet. Main effects of diet were P = 0.0008 for GLUT4 and P = 0.0068 for HKII. Regulators of lipid metabolism, (E) CD36 (P < 0.0001), and (F) CPT1B (P = 0.0002) were up-regulated by a ketogenic diet. G OXPHOS complex markers I-V (H) were generally increased by training (I: P = 0.008; II: P = 0.0026; III: P = 0.0076, IV: P < 0.0001; V: P = 0.016), with complexes III (P < 0.0001), IV (P = 0.0075), and V (P < 0.0001) also being upregulated by a ketogenic diet. I Mitochondrial markers (J) Cytochrome C (CYCS; P < 0.0001) and (K) HSP60 (P < 0.0001) were upregulated by a ketogenic diet, while VDAC (L) only demonstrated a main effect of exercise-training (P = 0.003). Data from (C–F), (H) and (J–L) are presented as mean ± SEM. Statistical significance was determined by two-way ANOVA with Tukey Post-hoc testing. Main effects of diet and exercise are shown above each graph. Differences between groups are indicated by P-values. Gray circles represent CON-CHOW, blue circles represent STZ-CHOW, and orange circles represent STZ-KETO. Source data are provided as a Source Data file.
In contrast to mediators of glucose metabolism, lipid metabolism regulators were upregulated by a ketogenic diet (Fig. 5B, E, F). A ketogenic diet significantly increased muscle protein content of the fatty acid transporter FAT/CD36 by 3-fold in sedentary mice and 5-fold in exercise-trained mice (Fig. 5E). These data demonstrate additive effects of KETO and training on fatty acid transport capacity. KETO also significantly increased muscle protein levels of carnitine palmitoyltransferase (CPT)-1B, which is the rate-limiting enzyme for β-oxidation of lipids (Fig. 5F). Consistent with the suppression of glucose metabolism, the effects of a ketogenic diet were greater than the effects of exercise-training on protein markers of lipid metabolism. Thus, when considered collectively, our data demonstrate downregulation of glucose transport and metabolism, with a concomitant up-regulation of fatty acid transport and metabolism, as mechanisms contributing the altered substrate utilization in hyperglycemic mice consuming a ketogenic diet.
Skeletal muscle mitochondrial protein markers
Exercise typically results in higher mitochondrial density in muscle. Moreover, a higher reliance on fatty acid oxidation observed in both sedentary and trained STZ-KETO may be facilitated by changes in mitochondrial content or capacity. Indeed, our data demonstrate a main-effect of exercise training to increase protein levels of mitochondrial OXPHOS complexes I-V (Fig. 5G, H). We also demonstrate a main effect of KETO to increase OXPHOS complexes III, IV, and V, independent of exercise-training. The increase in OXPHOS proteins in response to KETO was ~3-fold higher in magnitude than the effect of exercise-training, which increased OXPHOS by a modest, but reproducible ~10%. To further determine the effect of a ketogenic diet on muscle mitochondria, we quantified the relative levels of other key mitochondrial markers (Fig. 5I). KETO induced a significant upregulation of Cytochrome C (Fig. 5J; 1.5-fold increase), and HSP60 (Fig. 5K; 2-fold increase). In contrast, VDAC, which is also a mitochondrial marker, did not display a main effect of diet, but was significantly increased by exercise in STZ-KETO (Fig. 5L). Taken together, our data demonstrate multiple adaptations in skeletal muscle in response to consumption of a ketogenic diet that may underlie our whole-body observations of increased oxygen consumption, fatty acid oxidation, and reduced carbohydrate storage.
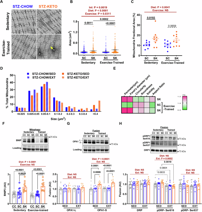
Muscle mitochondrial morphology
Our data demonstrate significant and exercise-independent increases in several muscle mitochondrial markers with KETO. To more directly assess mitochondrial content and morphology, we performed transmission electron microscopy (TEM; Fig. 6A). Our data demonstrate a significant increase in mitochondrial size in STZ-KETO compared to STZ-CHOW (Fig. 6B). There was a synergistic effect of KETO and exercise to increase mitochondrial size, with only KETO-fed mice displaying an increase with training (Fig. 6B). We also noted lipid-like droplets located within the mitochondrial area in trained STZ-KETO that were not as prevalent in other groups (Fig. 6A; yellow arrow). Mitochondrial density (% mitochondrial area per muscle area) was also higher in STZ-KETO, but was not impacted by exercise (Fig. 6C). Mitochondrial size distribution shows a shift toward very large ( > 0.4 µm2) mitochondria in KETO-fed mice (Fig. 6D). A heat map normalized to sedentary STZ-CHOW illustrates increased mitochondrial perimeter and Feret’s diameter with KETO (Fig. 6E). Quantification of these and other indices of mitochondrial morphology are shown in Supplementary Fig. 4.
Fig. 6: Ketogenic diet induced mitochondrial remodeling in STZ-treated mice.
A Transmission electron microscopy was used to visualize and quantify plantaris muscle mitochondria in sedentary and exercise trained STZ-treated mice (scale bar = 0.50 µm). B Mitochondrial size (area in µm2) was significantly larger in KETO-fed mice (P < 0.0001, Sedentary SC n = 291, SK n = 311, Exercise-trained SC n = 290, SK n = 268). Exercise-training and KETO had synergistic effects on mitochondrial size. C Mitochondrial fractional area (area of mitochondria/total muscle area) was significantly larger in KETO, but was not impacted by exercise-training (n = 9 blinded random images from n = 3 mice [n = 3 images/mouse] were analyzed). D Mitochondrial size distribution was altered by KETO with a shift toward very large ( > 0.4 µm2) mitochondria. E A heat map demonstrates quantification of other mitochondrial morphology parameters normalized to sedentary STZ-CHOW. Mitochondrial perimeter and Feret’s diameter were significantly larger in KETO. Protein markers of (F) mitophagy (P < 0.0001), and (G) fusion (P < 0.0001) were increased by KETO. H The fission marker DRP1 was not impacted by KETO, but its phosphorylation at Ser616 was reduced by exercise (P = 0.0002). For (F–H) Sedentary: CON-CHOW n = 12; STZ-CHOW n = 11; STZ-KETO n = 11, Exercise-trained: n = 11/group. Data from (B), (C), (F), (G) and (H) are presented as mean ± SEM. Statistical significance determined by Two-way ANOVA followed by Tukey’s posthoc testing. Gray circles represent CON-CHOW, blue circles represent STZ-CHOW, and orange circles represent STZ-KETO. Source data are provided as a Source Data file.
Mitochondrial dynamics
Changes in mitochondrial morphology are mediated by mitochondrial dynamic markers that regulate processes such as mitophagy, fusion, and fission. To determine potential mechanisms underlying the prominent changes in mitochondrial morphology that we observed in STZ-KETO, we quantified protein levels of mitochondria dynamic markers in skeletal muscle. BNIP3, a marker of mitophagy, was significantly increased in STZ-KETO, with no additional impact of exercise-training (Fig. 6F). Similarly, the short form of OPA1, a marker of mitochondrial fusion, was significantly increased in STZ-KETO, with no additional impact of exercise-training (Fig. 6G). Phosphorylation of DRP1 at Ser616, a marker of mitochondrial fission, was decreased by exercise, but not impacted by diet (Fig. 6H). When considered collectively, our EM and protein data demonstrate that a ketogenic diet induces mitochondrial remodeling favoring mitophagy and fusion, resulting in larger mitochondria and a higher mitochondrial density in muscle.
Aerobic remodeling of skeletal muscle
Our data demonstrate significant effects of a ketogenic diet to increase muscle mitochondrial density and enhance fatty acid oxidation in vivo, independent of exercise-training. In contrast, KETO enhances VO2peak in STZ-treated mice only when combined with exercise training, indicating that mitochondrial function is likely not limiting for improvements in VO2peak with training in hyperglycemic mice. In addition to increased mitochondrial density, a more oxidative muscle fiber type and increased muscle capillary density are good predictors of high VO2peak in humans33. Moreover, our previous studies report that blunted improvements in VO2peak with training in hyperglycemia are associated with lower muscle capillary density and a more glycolytic muscle fiber-type1,2, identifying these morphological markers in muscle as potential mechanisms for low VO2peak.
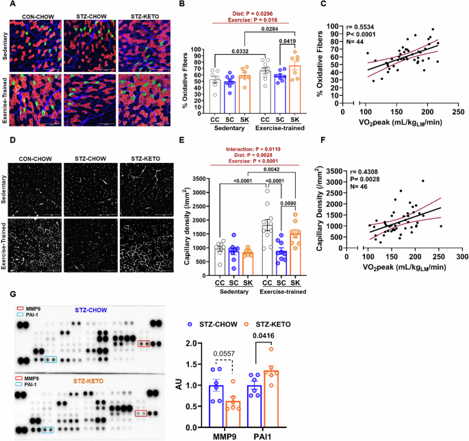
To determine whether glucose-lowering with a ketogenic diet can restore training-induced remodeling of skeletal muscle we measured muscle fiber-type and capillary density by immunofluorescence staining (Fig. 7). Main effects of diet and exercise were observed on muscle fiber-type, with the proportion of oxidative (Type 1 + 2 A) fibers being higher in STZ-KETO compared to STZ-CHOW after training (Fig. 7A, B). STZ-CHOW was the only group that did not demonstrate a significant increase in oxidative fiber proportion with training, indicating blunted exercise-induced muscle remodeling (Fig. 7B). Our data demonstrate this remodeling can be restored with consumption of a ketogenic diet. In support of altered fiber-type as a mechanism for improved VO2peak in STZ-KETO, we demonstrate a significant correlation (r = 0.5534, P < 0.0001) between the proportion of oxidative fibers and VO2peak (Fig. 7C).
Fig. 7: A Ketogenic diet restores aerobic muscle remodeling with exercise in STZ-treated mice.
A Gastrocnemius muscle sections were stained for type 1 (green) and type 2 A (red) myosin heavy chain. The extracellular matrix was stained with wheat germ agglutinin (blue). Images of the red (oxidative) portion of the gastrocnemius are shown. B The proportion of oxidative (type 1 + type 2 A) fibers was quantified in the red gastrocnemius of Sedentary and Exercise-trained mice (Sedentary: CON-CHOW n = 7; STZ-CHOW n = 8; STZ-KETO n = 7, Exercise-trained: CON-CHOW n = 9; STZ-CHOW n = 8; STZ-KETO n = 7). C Pearson correlation analysis determined a significant relationship between whole-body VO2peak and the percent of oxidative fibers in gastrocnemius muscle (P < 0.0001; n = 44). D Capillaries in gastrocnemius sections were stained using fluorescently labeled Griffonia Lectin. E Capillary density was quantified and expressed per mm2 of muscle area (Sedentary: CON-CHOW n = 8; STZ-CHOW n = 8; STZ-KETO n = 6, Exercise-trained: CON-CHOW n = 10; STZ-CHOW n = 9; STZ-KETO n = 8). F Pearson correlation analysis determined a significant relationship between whole-body VO2peak and muscle capillary density (P = 0.0028; n = 46). G Serum from STZ-CHOW and STZ-KETO exercise trained mice was used to quantify the relative protein levels of angiogenic regulators using a protein array. Relative expression normalized to STZ-CHOW is shown in a graph (n = 6/group). Data from (B), (E) and (G) are presented as mean ± SEM. Panels (B) and (E) were analyzed by two-way ANOVA followed by Tukey post-hoc testing. G was analyzed by Unpaired t-test. Gray circles represent CON-CHOW, blue circles represent STZ-CHOW, and orange circles represent STZ-KETO. Source data are provided as a Source Data file.
Skeletal muscle capillary density displayed main effects of exercise and diet, in addition to a significant interaction by two-way ANOVA (Fig. 7D, E). Hyperglycemic mice (STZ-CHOW) had no significant increase in muscle capillary density with training; however, improved capillary density with training was restored in STZ-KETO (Fig. 7E). Notably, the pattern for exercise-induced increases in capillary density mirrored our observed changes in VO2peak, with diet-exercise interactions observed for both phenotypes (Fig. 3A). These data indicate that KETO may enhance exercise-induced angiogenesis, which appears to be impaired in hyperglycemic mice2. An increase in the capacity for muscle oxygen delivery due to increased capillary density may contribute to increased VO2peak in KETO-fed mice. Consistent with this, muscle capillary density was significantly correlated with VO2peak (Fig. 7F; r = 0.4308, P = 0.0028). Taken together, our data identify enhanced aerobic remodeling of muscle as physiological mechanisms for improved VO2peak in STZ-KETO.
Circulating angiogenic regulators
Exercise-induced changes in capillary density may be due, in part, to changes in circulating angiogenic regulators that are regulated by exercise-training. To determine whether KETO altered angiogenic regulators in exercise-trained mice, we performed a Proteome Profiler array of key proteins involved in tissue angiogenesis (Fig. 7G). Our analysis compared N = 6 serum samples from exercise-trained STZ-CHOW and STZ-KETO mice. Our primary finding was that STZ-KETO had higher levels of the pro-angiogenic mediator PAI-1 following training compared to STZ-CHOW. PAI-1 promotes angiogenesis by stimulating endothelial cell migration and survival34,35. Very high levels of PAI-1 ( > 2-fold) can occur in type 2 diabetes and are associated with pathological angiogenesis (e.g., retinopathy)36. However, the increase in PAI-1 we observed in STZ-KETO was relatively modest ( ~ 25%). In addition to increased PAI-1, there was a tendency (P = 0.0557) for MMP-9 to be decreased by a ketogenic diet. MMP-9 can cleave plasminogen to generate angiostatin, which is an anti-angiogenic protein fragment37, a role consistent with increased exercise-induced angiogenesis in STZ-KETO. However, in some cancers, MMP-9 has shown to be pro-angiogenic38. Notably, both PAI-1 and MMP-9 are key regulators of the plasminogen activation system, and frequently display divergent regulation, with PAI-1 being a negative regulator of MMP-939. Our data identify regulation of this key angiogenic system as a potential mechanism for enhanced angiogenesis in STZ-KETO compared to STZ-CHOW.
Physiological predictors of VO2peak
To further identify the physiological parameters that may be responsible for enhanced VO2peak with training in STZ-treated mice consuming a ketogenic diet, we performed a Pearson correlation matrix (Fig. 8A). This analysis revealed that blood glucose is negatively associated with VO2peak, whereas ketones are positively associated. The negative association between glucose and VO2peak is in line with our hypothesis that hyperglycemia is a negative regulator of exercise adaptations. The lack of correlation between running distance and VO2peak (Fig. 8A) also supports this premise, as hyperglycemic mice fail to improve VO2peak despite similar training stimulus.
Fig. 8: Regulation of angiogenesis and muscle signaling by ketones.
A A Pearson correlation matrix indicates that ketones positively predict VO2peak. B HUVECs were plated on Matrigel and exposed to varying physiological concentrations of β-hydroxybutyrate (0, 2.5, 5 mM). C Tube formation indices were quantified and found to be positively regulated by ketone exposure. Data from individual wells are shown and represent results from four independent experiments (0 mM n = 11; 2.5 mM n = 10; 5 mM n = 10). D C2C12 myotubes were exposed to β-hydroxybutyrate for 15 min and Western blotting for phospho-AMPK and phospho-CaMKII was performed. AMPK was not activated by acute ketone exposure, while CaMKII was significantly activated by ketones. Results of 8 individual wells are shown from 4 independent experiments. All representative images for Western blotting were from the same membrane and exposure. Data from (C, D) are presented as mean ± SEM. C was analyzed by Unpaired t-test. D was analyzed by one-way ANOVA followed by Tukey post-hoc testing. Gray circles represent 0 mM, pink circles represent 2.5 mM, and purple circles represent 5 mM ketone concentrations. Source data are provided as a Source Data file.
We have previously demonstrated that conditions associated with chronic hyperglycemia, such as ECM glycation, are negative regulators of angiogenesis in vitro2. To determine how ketones may regulate angiogenesis, we performed tube formation assays using Human Umbilical Vein Endothelial Cells (HUVEC). HUVECs were plated on Matrigel-coated 96-well plates overnight in the absence (0 mM) or presence (2.5, 5 mM) of the ketone body β-hydroxybutyrate (Fig. 8B). Tube formation parameters were quantified using the Angiogenesis Analyzer plugin from ImageJ. Exposure to physiological concentrations of ketones significantly enhanced multiple measures of endothelial tube formation, including node, junction, segment, and branch number and length, as well as overall tube length (Fig. 8C). These data suggest that ketones themselves may enhance angiogenesis with exercise, and may be a contributor to enhanced capillary density following exercise in STZ-KETO compared to STZ-CHOW. In support of this, healthy males supplemented with exogenous ketones demonstrated markedly enhanced muscle capillary density following 30 sessions of endurance training compared to controls40. In addition, ketones are believed to be important sources of fuel for endothelial cells41.
To assess whether ketones have a direct impact on skeletal muscle, we exposed C2C12 myotubes to ketones to examine signaling pathways that regulate muscle adaptation. AMPK and CaMKII are both exercise-activated signaling pathways that can promote a more oxidative and fatigue-resistant muscle phenotype42. Ketones have the potential to activate these signaling pathways via G-protein receptor binding or through MCT-mediated transport into the cell43. Our data demonstrate significant activation of CaMKII after 15 min exposure of C2C12 myotubes to physiological levels (2.5, 5 mM) of β-hydroxybutyrate (Fig. 8D). In contrast, phosphorylation of AMPK tended to decrease with ketone exposure, possibly due to ketones acting as a substrate for ATP production in muscle, which would act to suppress AMPK. Activation of CaMKII-mediated calcium signaling may represent a mechanism by which ketones directly promote an oxidative, fatigue-resistant muscle phenotype in vivo.
Differential impact of KETO on hyperglycemic vs euglycemic mice
Considered collectively, our data demonstrate extensive remodeling of skeletal muscle and enhanced aerobic adaptation in hyperglycemic mice treated with a ketogenic diet. We hypothesized that the glucose-lowering effects of a ketogenic diet could reverse the inhibitory effects of hyperglycemia on aerobic adaptation. In addition, our data demonstrate that elevated ketones may also contribute to muscle aerobic remodeling. However, in euglycemic human participants, data are equivocal regarding the beneficial effects of a ketogenic diet on aerobic capacity and athletic performance21,27. To test whether differences exist between the metabolic benefits of a ketogenic diet under euglycemic conditions, we did an additional set of experiments in non-STZ-treated mice.
Euglycemic control mice were randomly allocated to CHOW and KETO diet groups and housed in static cages for 8-wks to match the timeline of STZ-treated mice. Following this dietary period, mice were further subdivided to undergo exercise training by voluntary wheel running, or remain sedentary for 8-wks (see Fig. 1 for design schematic). Similar to STZ-treated mice, a ketogenic diet led to increased body weight (Fig. 9A) due to increased fat mass (Fig. 9B) in sedentary mice. Also similar to STZ-treated mice, increased adiposity in KETO was prevented by exercise training. However, in contrast to hyperglycemic mice, the KETO diet did not lower blood glucose, which was already in the euglycemic range (Fig. 9C). Glucose tolerance was impaired in KETO-fed mice, with an overall effect of exercise-training to improve glucose tolerance (Fig. 9D, E). It is likely that the reduction in glucose tolerance we demonstrate in both hyperglycemic and euglycemic mice on a ketogenic diet is due to a shift away from glucose metabolism and a toward fatty acid metabolism.
Fig. 9: A Ketogenic diet enhances VO2peak in sedentary, but not exercise-trained, normoglycemic mice.
Normoglycemic control mice were fed standard chow (CC) or a ketogenic diet (CK) for 16 weeks. Half of the mice underwent voluntary wheel running (exercise-trained) for the last 8-weeks of dietary treatment, while the remainder were housed in static cages and remained sedentary. A Body mass (P < 0.0001), B fat mass (P < 0.0001), (C) and random glucose (P < 0.0001) were decreased by exercise-training. For (A–C), Sedentary: CON-CHOW n = 7/group, CON-KETO n = 16/group; Exercise-Trained: CON-CHOW n = 8/group, CON-KETO n = 16/group). D Glucose tolerance was impaired by a ketogenic diet, as assessed by a higher area under the curve (E) (P < 0.0001, n = 6/group). F Blood ketones were significantly higher in KETO-fed mice (P < 0.0001; Sedentary: CON-CHOW n = 7, CON-KETO n = 8; Exercise-trained: n = 8/group) G VO2peak was higher in sedentary KETO-fed mice, but no change in aerobic adaptations to training were noted between CHOW- and KETO-fed mice. Main effects of diet (P = 0.0219) and exercise-training (P < 0.0001) were observed, and there was a diet-training interaction (P = 0.0461). H Exercise performance (time to exhaustion) was enhanced by training (P < 0.0001), but was not impacted by diet. For (G) and (H), Sedentary: CON-CHOW n = 7; CON-KETO n = 16, Exercise-trained: CON-CHOW n = 8; CON-KETO n = 16). I Muscle protein markers of glucose metabolism, lipid metabolism, and mitochondrial content were assessed in gastrocnemius lysates by Western blotting (n = 6/group). J After 16-wks of ketogenic diet feeding, mice were randomized to receive 1-wk of carbohydrate restoration (CHOW diet) or a further week of ketogenic diet. K Blood glucose (P < 0.0001), (L) Blood ketones (P < 0.0001), and [M] time to exhaustion (P = 0.0213) were impacted by carbohydrate refeeding (n = 8/group). Data from (A–I) and (K–M) are presented as mean ± SEM. Data were analyzed by 2-way ANOVA followed by Tukey post-hoc testing. For (A–I) grey circles represent CON-CHOW and pink circles represent CON-KETO. For (K–M) pink circles represent KETO-KETO, and teal circles represent KETO-CHOW (1-wk carbohydrate restoration). Source data are provided as a Source Data file. Panel [J] created in BioRender. Lessard, S. (2026) https://BioRender.com/9sgnbgp.
Blood ketones were elevated in KETO- vs CHOW-fed mice (Fig. 9F). However, the level of ketosis was diminished compared to STZ-KETO ( ~ 2 mM in STZ-KETO vs ~1 mM in CON-KETO). Similar to STZ-treated mice, training tended (P = 0.0702) to decrease blood ketone levels, possibly due to ketone consumption as a fuel during exercise. In contrast to STZ-treated mice, VO2peak was elevated in sedentary, but not trained control mice consuming a ketogenic diet (Fig. 9G). Thus, there appears to be a VO2peak benefit in the absence of training in euglycemic mice consuming a ketogenic diet, but no enhancement of aerobic adaptation with training. Increased VO2max in sedentary healthy young men consuming a ketogenic diet for 3 days has been previously reported44, although the mechanism for the increase was unknown. One study demonstrated that 6 months on a ketogenic diet increased hemoglobin and hematocrit levels in patients with drug-resistant epilepsy45. Increased hemoglobin has the potential to improve VO2peak; however, no difference in hemoglobin and hematocrit were noted between groups in our study (Supplementary Fig. 5). Exercise performance (time to exhaustion) was not enhanced by a ketogenic diet (Fig. 9H), again demonstrating the disconnect between aerobic capacity and performance with this dietary pattern.
To determine if alterations in muscle metabolic regulators were similarly affected by KETO in control mice, we measured markers of glucose metabolism, lipid metabolism, and mitochondrial content. Similar to hyperglycemic mice, a ketogenic diet down-regulated glucose-metabolism regulators, GLUT4 and Hexokinase II in skeletal muscle (Fig. 9I). There was also a pronounced upregulation of the fatty acid transporter CD36 with KETO, demonstrating a shift toward fatty acid metabolism. KETO also induced modest increases in mitochondrial proteins, CYSC and HSP60, in euglycemic mice, although the magnitude of the increase was blunted compared to STZ-KETO. Overall, some of the metabolic effects of a ketogenic diet were similar in hyperglycemic and euglycemic mice, including effects on adiposity and muscle regulators of metabolism. In contrast, euglycemic mice displayed no reduction in blood glucose and no improvement in aerobic adaptation to exercise, which were key features of the diet in hyperglycemic mice. These data support our hypothesis that glucose lowering is an essential component to improved aerobic adaptation in hyperglycemic mice.
Carbohydrate restoration to enhance performance in KETO
We observed a disconnect between aerobic capacity (VO2peak) and exercise performance in control and STZ-treated mice consuming a ketogenic diet. We hypothesize that exercise performance may be limited by lower glycogen levels observed in KETO-fed mice (Fig. 4C, D). To determine if short-term (1 week) carbohydrate supplementation can improve performance in KETO-fed mice, we fed mice with a ketogenic diet for 16-wks followed by randomization to 1-wk of feeding with a ketogenic diet (KETO-KETO) or regular CHOW with 80% kcal from carbohydrate (KETO-CHOW; Fig. 9J). Compared to KETO-KETO mice, KETO-CHOW mice had higher blood glucose, likely due to glucose intolerance induced by chronic KETO feeding (Fig. 9K). Ketones were reduced to normal levels in KETO-CHOW, confirming reversal of ketosis by short-term carbohydrate restoration (Fig. 9L). Exercise performance (measured as time to exhaustion) was significantly higher in KETO-CHOW mice compared to KETO-KETO mice (Fig. 9M), suggesting that short-term carbohydrate restoration can enhance performance in KETO-fed mice. Notably, exercise-trained mice displayed the most benefit from carbohydrate restoration, likely due to the larger reliance on glycogen for tests that have a longer duration. These findings demonstrate that short-term carbohydrate restoration mitigates the disconnect between VO2peak and exercise performance in KETO-fed mice.
Overall, our data demonstrate that a ketogenic diet can effectively normalize blood glucose levels in streptozotocin-treated mice with hyperglycemia. In conjunction with improved glycemia, increases in aerobic capacity (VO2peak) with training were restored by KETO. In the absence of training, KETO increased fatty acid oxidation rates, while down-regulating glucose regulatory proteins and glycogen storage in muscle and liver. In skeletal muscle, these shifts in substrate utilization were associated with striking changes in mitochondrial density and morphology, likely due to upregulation of key mitochondrial remodeling proteins such as BNIP3 and OPA1. When combined with training, KETO restored muscle remodeling processes that are blunted with hyperglycemia, including an increase in oxidative muscle fibers and capillary density. Our data identify a ketogenic diet as a potential treatment for impaired aerobic response to training that is associated with hyperglycemia (Fig. 10).
Fig. 10: A summary of the effects of a ketogenic diet alone, or a ketogenic diet in combination with aerobic exercise training in hyperglycemic mice.
Both treatment groups had reduced muscle and liver glycogen stores, higher muscle mitochondrial density and size, and a larger proportion of oxidative muscle fibers. The ketogenic diet (KETO) also increased rates of fatty acid oxidation at rest and during exercise- independent of exercise-training status. In the absence of exercise, KETO normalized blood glucose levels, increased blood ketones, and increased fat mass compared to chow-fed mice. When combined with exercise training, KETO-fed mice had even larger reductions in blood glucose, while KETO-induced increases in blood ketones were attenuated. In hyperglycemic mice, only those treated with KETO displayed exercise-induced increases in capillary density and VO2peak, demonstrating diet-training interactions. Created in BioRender. Lessard, S. (2026) https://BioRender.com/ mr1t7p6.